北京电影学院
211 |
985 |
双一流 |
艺术
北京市
本科
省重点
公办
9905
尊师重道、薪火相传
010-82048291
http://www.bfa.edu.cn/
更多 >
图片
院校首页
历年分数
历年分数
历年分数
普通类
艺术类
体育类
招生计划
院校计划
投档规则(艺术)
投档规则(体育)
招生政策
招生简章
招生资讯
探校攻略
探校攻略
探校攻略
探校攻略
探校攻略
探校攻略
院校首页
> 招生简章
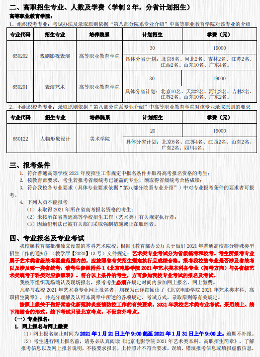
北京电影学院2021年艺术类本科、高职招生简章
2022-06-21 16:54:41 分享至:
点击查看更多
招生简章
招生资讯
北京电影学院2021年艺术类本科、高职招生简章
2022-06-21 16:54:41
点击查看更多